Instance Verification Kit (IVK)
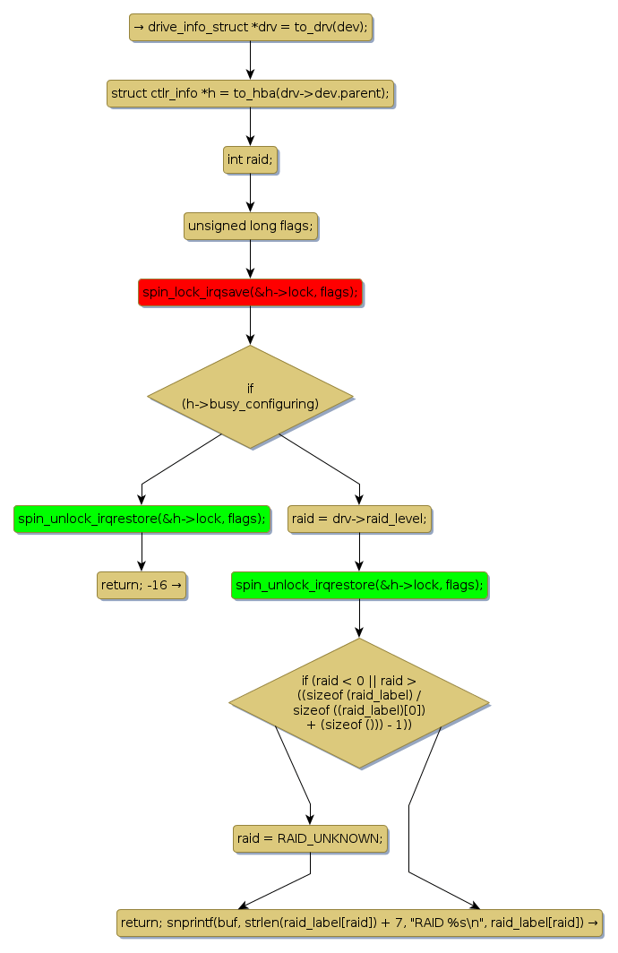
spin lock @ [23191+35+/linux-3.19-rc1/drivers/block/cciss.c]
Instance Signature: lock
|
The Matching Pair Graph:
|
|
Function Name
|
Control Flow Graph (CFG)
|
Events Flow Graph (EFG)
|
Source Correspondence
|
|
cciss_show_raid_level
|
|
|
[22974+21+/linux-3.19-rc1/drivers/block/cciss.c]
|